LM3875 - усилитель мощности звуковой частоты
Микросхема LM3875 представляет собой высококачественный усилитель мощности звуковой частоты с выходной мощностью в 56 ватт на нагрузку сопротивлением 8 Ом. Вообще сопротивление нагрузки может находиться в пределах 4…8 Ом. Диапазон воспроизводимых частот усилителем мощности низкой частоты составляет от 20 до 20000 Гц. Стоит отметить также довольно приемлемый коэффициент гармоник в 0,1 %. Пиковая выходная мощность усилителя звуковой частоты составляет порядка 100 ватт.



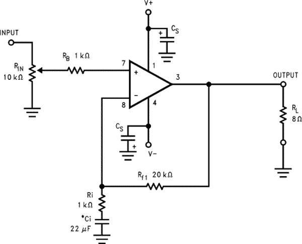
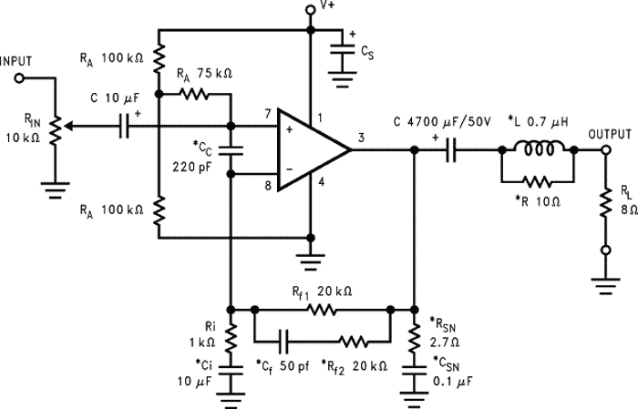
Простота схемы и хорошие технические и качественные показатели ставят LM3875 в класс высших дискретных и гибридных усилителей мощности низкой частоты. Ниже приведены две схемы УМЗЧ. Одна с двуполярным питанием, другая с однополярным.
И вкратце о некоторых электрических характеристиках УМЗЧ на LM3875. Напряжение питания усилителя может колебаться в диапазоне 20…84 вольт. Коэффициент нелинейных искажений усилителя звуковой частоты при выходной мощности 40 ватт составляет 0,06 %. На вход УМЗЧ можно подавать напряжение до 1 вольта. Входное сопротивление усилителя мощности низкой частоты составляет 100 кОм.



Ток покоя составляет от 30 до 70 мА.
Предельный выходной ток 6 А.
Потребляемый ток будет зависеть от напряжения питания. Но составит не более 5 ампер.
Материал взят с сайта http://спаять.рф |