Мощный блок питания передатчиков из БП персонального компьютера
Из блока питания персонального компьютера можно изготовить достаточно мощный импульсный блок питания для радиолюбительских устройств, например для СВ-радиостанции с усилителем мощности. В некоторых случаях дешевле купить "бэушный" блок питания от РС, чем готовый блок питания на такую же мощность (до 200 Вт) ! Переделка и усовершенствование компьютерного блока питания.
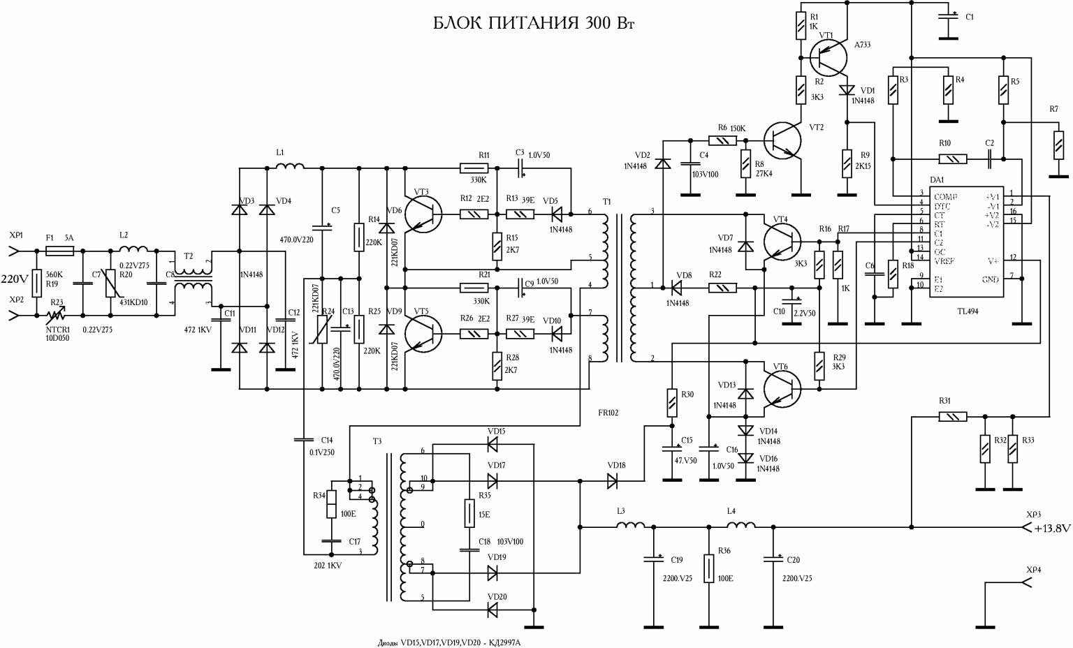
Переделка заключается в следующем:
1) В силовом трансформаторе (на схеме - Т3) "поднимается от земли" вывод "0 ".
2) Выбрасываются из схемы все элементы, касающиеся напряжений +12В, -12В и -5В.
3) Выбрасывается матрица (2 мощных импульсных диода), подключенная к выводам 9-10 и 7-8.
4) На радиаторе вместо диодных матриц монтируется мост (VD16,VD17,VD19,VD20) из отечественных диодов КД2997А.
5) Необходимое выходное напряжение устанавливается подбором резисторов R31,R32,R33.

+ Щелкните по фото, чтобы увеличить!
Данная схема - это все, что осталось от блока питания РС в результате переделки.
По данной методике переделывались многие источники питания, применяемые для питания передатчиков. Проблем на приемной стороне не наблюдалось.
Материал прислан посетителем сервера "Радиофанат"
*** |