Как подключить компьютер к телефонной линии
Подключение телефона к компьютеру...
Для чего его подключать?
Вы будете иметь возможность использовать компьютер как автоответчик, АОН, организовать голосовую почту, управлять домашними приборами дистанционно. Конечно, для этого необходимо соответствующее программное обеспечение, которое, я думаю, вы напишите с удовольствием.
Что для этого надо?
В компьютере должна стоять звуковая карта, лучше дуплексная и устройство сопряжения с телефонной линией.
Как это делается сейчас?
Я не буду рассматривать специализированные профессиональные устройства, подобные тем, что выпускает фирма Dialogic. Это совершенно другой разговор. Народ в основном использует модем с голосовыми функциями (voice modem), хотя это тоже недешевое устройство и не у каждого оно есть. Под данные модемы есть и соответствующие пакеты, например, Acid2000. (это в прошлом... сейчас эти модемы просто напросто выбрасываются на свалку)...
Устройство сопряжения.
Устройство сопряжения по своей сути повторяет тривиальный телефонный аппарат и содержит в себе дифсистему, для преобразования двухпроводной линии в четырех проводную и устройство управления, в функции которого входит: обнаружить звонок, снять трубку, набрать номер, положить трубку.
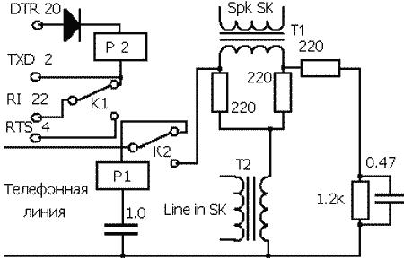
Ниже показана схема простейшего устройства сопряжения. Управление происходит через компорт. Трансформаторы - из каких то телефонов. Реле – РЭС-55А. Конечно, схемное решение может быть и другим, без трансформаторов, например с использованием оптронов. Недостатком данной схемы является то, что при импульсном наборе номера линия полностью не закорачивается, но ничего - работает.

Для гурманов реле Р1 можно включить в диагональ диодного моста, чтобы не дребезжало с частотой вызывного сигнала. Снятие трубки и импульсный набор номера производится поднятием сигнала DTR. Для обнаружения вызова надо поднять сигнал RTS и анализировать RI.
Источник: iceinet.ru
***
|