Ионизатор - схема, сделай сам!
Люстра Чижевского неоднократно описывалась в различных изданиях [1...4]. Мною разработана эффективная схема блока питания люстры Чижевского, которая изображена на рис.1.

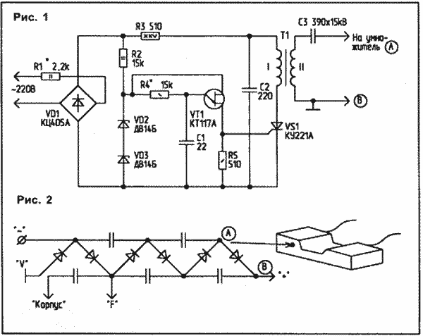
Т1 изготовлен из ТВС-110. Первичные обмотки удаляются, и наматывается 70 витков провода ПЭЛ, ПЭВ диам.0,5...0,8 мм. С1, С2 — МБМ, К73-17 с рабочим напряжением не менее 250 В; СЗ — ПОВ (Upa6=15 кВ); VS1 — КУ221А, КУ202К...КУ202Н. Резисторы R1 и R4 подбираются при настройке ионизатора под тип излучателя и помещение (в качестве R4 можно использовать подстроечный).
Главное достоинство данного ионизатора — использование телевизионного умножителя УН9/27. Посмотрев на схему УН9/27 (рис.2), можно убедиться, что для использования в качестве умножителя отрицательного напряжения его нужно включить "наоборот". Но для этого необходимо "добраться" до точки А. Эксперимент я провел на неисправном УН, разобрав (разбив) его, и нашел необходимую точку подключения. После этого на новом умножителе снял ПХВ-оболочку и аккуратно процарапал "заливку" до надежного контакта с проводником. Подпаял к нему кусок высоковольтного провода и заизолировал место пайки. В моей конструкции для изоляции высоковольтных цепей использовалась заливка кабельных муфт. Неиспользуемые выводы умножителя необходимо также заизолировать. Вход умножителя — точки "А" и "В", выход — точки "V" и "корпус". Они соединяются вместе и через резистор МЛТ-2 сопротивлением 10...20 МОм подключаются к излучателю.
Ионизатор, собранный по предлагаемой схеме, прошел годичную проверку и доказал свою высокую эффективность и благотворное воздействие на организм человека. Наблюдалось улучшение сна, дыхательных функций и т.д. Данный ионизатор эксплуатируется с проволочным излучателем из нихрома 0,15 мм, натянутым по периметру комнаты на расстоянии не менее полуметра от стен и потолка.
Литература:
1. Толованов Л. Эликсир жизни. — Техника и наука, 1974, N6, С.20-22.
2. Глухенький Т. Еще один блок питания "Люстры Чижевского". — Радио, 1998, N11, С.44.
3. Зызюк А. Ионизаторы воздуха. — Радюаматор, 2000, N5, С.36, 37.
4. Иванов Б. "Люстра Чижевского" — своими руками. — Радио, 1997, N1,0.36,37.
© В.ЯКОВЕНКО
г.Днепродзержинск
Ham Radio Site by UN7PPX
* |